Noticias|Artículos|Figuras|Enlaces|belenismo.net

Buscar | Estadísticas | Listado de usuarios Foros | Calendarios | Álbumes | Skins
Foro de Belenismo

¿Quieres anunciarte aquí? - contacta con nosotros

Has entrado como invitado. ( Entra | regístrate )

Técnica -> Iluminación y efectos especiales
ENCENDIDO ALEATORIO DE LUCES

Páginas: 1
285
Jerez de la Frontera
Hola a tod@s. Necesito algun circuito para encendido-apagado aleatorio de 4 ó 5 lamparas (para construirmelo). En principio no necesitaria el circuito de potencia para alimentar a las lamparas, con el circuito de control tendria bastante. ¿Puede ayudarme alguien o indicarme donde puedo encontrar algo que me sirva?. Gracias.
Parte superior de la página Parte inferior de la página
387
EL PUERTO DE SANTA MARIA
Hola;

Mira estos salu2


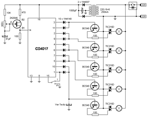
(Encendido apagado casitas.jpg)

(secuenciador.jpg)

(secuenciador led 4017 [%P].bmp)
Adjuntos
----------------
Adjuntos Encendido apagado casitas.jpg (48KB - 348 descargas)
Adjuntos secuenciador.jpg (31KB - 307 descargas)
Adjuntos secuenciador led 4017 [%P].bmp (278KB - 807 descargas)
Parte superior de la página Parte inferior de la página
285
Jerez de la Frontera
Gracias, probaré con el primero a ver que tal va. Los otros dos creo que no me van a servir. El segundo es a base de pics y el tercero es secuencial.
Parte superior de la página Parte inferior de la página
1907
asturias
Ya estamos con los " jeroglificos"..........si ven esto los egipcios de la antiguedad se quedan pasmaossssss
Parte superior de la página Parte inferior de la página
548
Madrid
Yo voy a tener que hacer un cursillo para enterarme de algo. ¿Te apuntas Conchi?

Modificado por margonis 14/10/2007 00:53
Parte superior de la página Parte inferior de la página
933
Valencia
Para que funcione el circuito hay que alimentar los Circuitos Integrados CD-4050

Aqui el esquema de conexión:


(CD-4050.jpg)
Adjuntos
----------------
Adjuntos CD-4050.jpg (51KB - 315 descargas)
Parte superior de la página Parte inferior de la página
285
Jerez de la Frontera
Pitagorin, tal como te comenté, en el simulador no funciono. Lo he montado sobre placa board y si que funciona. Tienes alguna forma de que el encendido fuese aleatorio?.Gracias
Parte superior de la página Parte inferior de la página
880
Entre Madrid y Colmenar Viejo
Queridas Conchi y Margonis:
No os preocupeis que estos hablan para gente muy puesta en electrónica (yo no llego a ese nivel). Con practicar el tema de la soldadura ya tenemos bastante.
Parte superior de la página Parte inferior de la página
Páginas: 1
Saltar al foro :
Buscar en este foro
Versión Impresa
Enviar un mail con el enlace a este tema

(Borrar todas las cookies grabadas por este sitio)
Ejecutándose MegaBBS ASP Forum Software
© 2002-2025 PD9 Software