Noticias|Artículos|Figuras|Enlaces|belenismo.net
Foro de Belenismo

¿Quieres anunciarte aquí? - contacta con nosotros
Has entrado como invitado. ( Entra | regístrate )
  Entra con Google

Técnica -> Iluminación y efectos especiales
Regulador parpadeo neones

Páginas: 1 2
3949
El Albujón - MURCIA -
OK. Muchas gracias Aldo por la explicación, ya me temía yo algo de esto, pero siempre es mejor oír la voz de la experiencia.
Un saludo amigo Aldo.
(Recuerda que no vale más el que sabe mucho, si no el que hace mucho con lo poco que sabe.)
Parte superior de la página Parte inferior de la página
933
Valencia
Aqui hay un intermitente para leds ó pequeñas bombillas:

https://foro.belenismo.net/forums/thread-view.asp?tid=1946&posts...
Parte superior de la página Parte inferior de la página
3949
El Albujón - MURCIA -
Muchas gracias pitagorín por el esquema, lo probaré, si los ciclos no son muy pausados creo que me puede servir.
Un saludo.
(Recuerda que no vale más el que sabe mucho, si no el que hace mucho con lo poco que sabe.)
Parte superior de la página Parte inferior de la página
387
EL PUERTO DE SANTA MARIA
Hola;

Para quien le pueda interesar, en las tiendas de electronica se venden diodos led intermitentes, si la intermitencia de los mismos es la que buscais.salu2
Parte superior de la página Parte inferior de la página
220
Sicilia (ITALIA)
Un saludo a todos

En efecto los led a luz intermitente existen y son a la venta en casi todas las tiendas de material electrónico pero no aconsejo de ello la adquisición, en cuánto, habiendo sido realizado al solista objetivo de ser montados en los circuitos de visualización, la frecuencia de es muy baja y por tanto, en mi opinión, no idóneos para ser utilizados en nuestros pesebres.
Este solista a los objetivos de no hacervos inútilmente desperdiciar dinero, para comprar de las cosas que indudablemente no utilizaréis.

Un saludo
-------
Aldo
Parte superior de la página Parte inferior de la página
Hola, Huesped.
Tengo una pregunta para ti:
Siguiendo tus consejos, y creo que los de alguien mas en el foro, he montado en serie a un neon, un cebador -es para realizar una hoguera en la que no me caben bombillas de vela- pero la intermitencia es muy vaga, casi nula. ¿Que puede ser? ¿Hay otra cosa para poder ponerle?
Gracias de antemano.
Parte superior de la página Parte inferior de la página
220
Sicilia (ITALIA)
Pablo, la frecuencia del bombillas al neón, remontes en serie al cebador, depende del funcionamiento de un interruptor a laminillas metálicas que es montado dentro del cebador.
Este interruptor a laminillas es cerrado dentro de un frasquito de vidrio y funciona utilizando la teoría de la dilatación de los metales al cambiar su temperatura.
Cuando se estropea el arranque de un neón, la causa primaria es la pérdida de las características mecánicas y estructurales propias de este interruptor, y generalmente ocurre por excesivo empleo.
Desaforadamente el "malo funcionamiento" de las bombillas es debido a la elevada frecuencia de cierre y a abertura de los contactos de estas laminillas y por tanto no es posible manera nada si no logres encontrar un cebador dañado.
Mi consejo es realizar el circuito que he alegado en el mensaje anterior, el que permite poder regular la frecuencia de bombillas.
Si tienes problemas en realizarlo me lo haces saber y trataré de conducirte en su realización.

Un saludo
------
Aldo

Modificado por huésped extranjero 13/5/2007 20:43

(neon puls_01.JPG)
Adjuntos
----------------
Adjuntos neon puls_01.JPG (41KB - 328 descargas)
Parte superior de la página Parte inferior de la página
Muchas gracias, Huesped, pero me he perdido totalmente.
¿El que no haga la intermitencia del fuego, pero si funciones como si nada, es cosa del funcionamiento del neon?
Muchas gracias de nuevo.
Parte superior de la página Parte inferior de la página
220
Sicilia (ITALIA)
Pablo, el en cuanto visible de las bombillas al neón es causado por la baja corriente absorbida por las bombillas utilizadas.
Si las tienes, prueba a montar más que una bombilla en paralela entre de ellos con un solo cebador y das a conocerme el resultado.
Parte superior de la página Parte inferior de la página
220
Sicilia (ITALIA)
Pablo, si has utilizado las mismases bombillas de que a la foto alegada, te aconsejo reemplazar el cebador con una resistencia de 820K Ohm 1/4 de Vatio.
Alimentando el circuito a la tensión de red, deberías ver mover justo como la luz ocurre con las bombillas a vela.
No utilizándolas susodichas bombillas, incluso no excluyendo un resultado positivo, no puedo garantizar de ello el correcto funcionamiento, en cuánta la respuesta de estas bombillas varía según el tipo y de su productor.
Si no tienes práctica con los circuitos eléctricos, te ruego hacerte asistir de un adulto sea en la fase de montaje que en la fase de prueba.
Me acampo una tuya contestada.

Un saludo desde Italia
-------
Aldo


Modificado por huésped extranjero 15/5/2007 19:51

(B_Neon_vimar.jpg)
Adjuntos
----------------
Adjuntos B_Neon_vimar.jpg (44KB - 253 descargas)
Parte superior de la página Parte inferior de la página
Hola, Aldo.
Entonces, ¿tu me propones el sustituir el cebador gastado por una resistencia?
¿Me podrias aclarar esto?: "820k Ohm 1/4 de Vatio"
Gracias anticipadas.
Parte superior de la página Parte inferior de la página
220
Sicilia (ITALIA)
Pablo, encontrar un cebador dañado no es imposible, pero podría ser difícil hallarlo.
El cebador dañado hace encender y apagar la bombilla al neón con un cierto intervalo de tiempo pero este intervalo podría no ser optimal para realizar una hoguera.
La solución de reemplazar el cebador con la resistencia es debida al hecho que si consigues el resultado de mí tenido y probado, tendrás un movimiento de la luz dentro del frasquito de vidrio de la bombilla que se presta mejor a aparentar el fuego ahogado por la ceniza producida por la hoguera.
Luego, si en lugar de un bombillas insertas dos de ello o tres, el efecto será indudablemente mejor pero en este caso, la resistencia tendrán que tener valores diferentes por cada uno bombilla. Pero todo eso es prematuro y podría confundirte las ideas, por tanto si consiguieras el resultado intencional con una sola bombilla te explicaré cómo hacer.
La resistencia es un miembro electrónico, cuyo coste es de pocos céntesimos de Euro y que se vende nota en las tiendas de material electrónico.
Estos miembros, al menos los valores más comúnes, se encuentran en comercio en 84 valores diferentes que van de 1 Ohmes a 8.200.000 Ohmes y a su potencia de disipación puede ser de 1/8 de vatio, 1/4 - 1/2-1 Vatios..............
La que tú tienes que encontrar o adquirir, es precisamente una resistencia de 1/4 de Vatio y del valor de 820.000 Ohmes, 820K = 820.000 en cuánto la carta K = al valor numérico multiplicado por 1.000.
Espero haber estado claro en la explicación

Un saludo

Aldo

(resistencia.JPG)
Adjuntos
----------------
Adjuntos resistencia.JPG (2KB - 238 descargas)
Parte superior de la página Parte inferior de la página
137
Madrid
Pablo si te areves con el soldador mira el primer post de este apartado, te tendras que descargar el archivo, por ahi empece yo, haciendo algo sencillo y luego lo complique junto a huesped extranjero y corcho obteniendo buenos resultados. Animo que no se te va a resistir.
Parte superior de la página Parte inferior de la página
74
Toledo
Por favor a mi me gustaria que me aclararais una cosa del esquema que ha puesto "huésped extranjero":
1- si sustituyo el cebador por la resistencia de 1/4 de watio ¿donde la pongo conectada?, porque el cebador, según entinedo yo, va fuera del esquema y para los principiantes no se sabe bien en donde o como se conecta.
2- cebador o resistencia de 1/4 es necesario, digo esto porque yo he utilizado para simular un fuego en una figurita calentado un puchero con un neon, un diodo 1N 4007, cond. eletrolicitoco de 470 nf-200 voltios y una resitencia de 1/4w (200 o 220k creo, hablo de memoria y tendria que verlo) y parpadea a la perfección. La rapidez del parpadeo es cuestión de gustos, este parpadeo a mi me mola para un fuego
3- si alguien me aclara lo del punto 1 y si es no necesario el cebador, me voy a animar a montar 3 neones seguidos parpadeando
Saludos
Parte superior de la página Parte inferior de la página
880
Entre Madrid y Colmenar Viejo
javierpiloto78, si te has montado el esquema que explicas en el punto 2, ¡¡olvidate del cebador!!, ya que ese sistema es para bombillas de 220 v. a las que quieres darr intermitencia
Parte superior de la página Parte inferior de la página
74
Toledo
CORCHO, entonces si quiero montar 3 neones intermitentes el circiuto que explica "huesped extranjeto" mas arriba ¿me valdría solo con un diodo, 3 neones, 3 resistencias, y 3 electrolítocos en una sola toma de cable de red? o hay que hacer los 3 independientes y 3 enchufes de red.
No se si me he explicado quiero un enchufe y que los 3-4-5.. neones parpaden sin tener que poner un enchufe a cada neon, me juntaria con un chorro de enchufes
Gracias

Modificado por javierpiloto78 13/6/2007 14:25
Parte superior de la página Parte inferior de la página
880
Entre Madrid y Colmenar Viejo
Te basta con un diodo y los tres conjuntos de resistencia-condensador-neon. Creo que Maese Cipri puso un paso de como realizó su "máquina" con 5 neones.
Parte superior de la página Parte inferior de la página
8
cadiz
Hola tengo un fmas a105x a este equipo se puede conectar este regulador de parpadeo de neones o un led de estos que fabricais aqui a 220v
gracias un saludo a todos
Parte superior de la página Parte inferior de la página
220
Sicilia (ITALIA)
Si quieres conectar sólo este, no puedes hacerlo en cuantos estos circuitos no son cargas resistivas.

Si en cambio, estos circuitos los debes conectar, siempre en la misma fase, junto a un cierto número de bombillas a filamento, puedes insertarlos.

Un saludo

Aldo
Parte superior de la página Parte inferior de la página
565
Huelva-Ayamonte
huésped extranjero - 13/5/2007 20:28

Pablo, la frecuencia del bombillas al neón, remontes en serie al cebador, depende del funcionamiento de un interruptor a laminillas metálicas que es montado dentro del cebador.
Este interruptor a laminillas es cerrado dentro de un frasquito de vidrio y funciona utilizando la teoría de la dilatación de los metales al cambiar su temperatura.
Cuando se estropea el arranque de un neón, la causa primaria es la pérdida de las características mecánicas y estructurales propias de este interruptor, y generalmente ocurre por excesivo empleo.
Desaforadamente el "malo funcionamiento" de las bombillas es debido a la elevada frecuencia de cierre y a abertura de los contactos de estas laminillas y por tanto no es posible manera nada si no logres encontrar un cebador dañado.
Mi consejo es realizar el circuito que he alegado en el mensaje anterior, el que permite poder regular la frecuencia de bombillas.
Si tienes problemas en realizarlo me lo haces saber y trataré de conducirte en su realización.

Un saludo
------
Aldo


Ayer construi y probe este circuito y funcionó a la perfección. Gracias a vuestras aportaciones se pueden hacer grandes cosas.
Parte superior de la página Parte inferior de la página
141
Madrid
Hola
Pués me voy animarr hacerlo, haber si estan bien los materiales que tengo que comprar.
1-Diodo 1N4007

3- Resistencias de 820K

3-Resistencias variables de (1M esto como lo pido)

3- condensadores 40nF 400v
El esquema al final como queda, ya que parece que habia unas modificaciones.
Un Saludo
Parte superior de la página Parte inferior de la página
220
Sicilia (ITALIA)
Hola
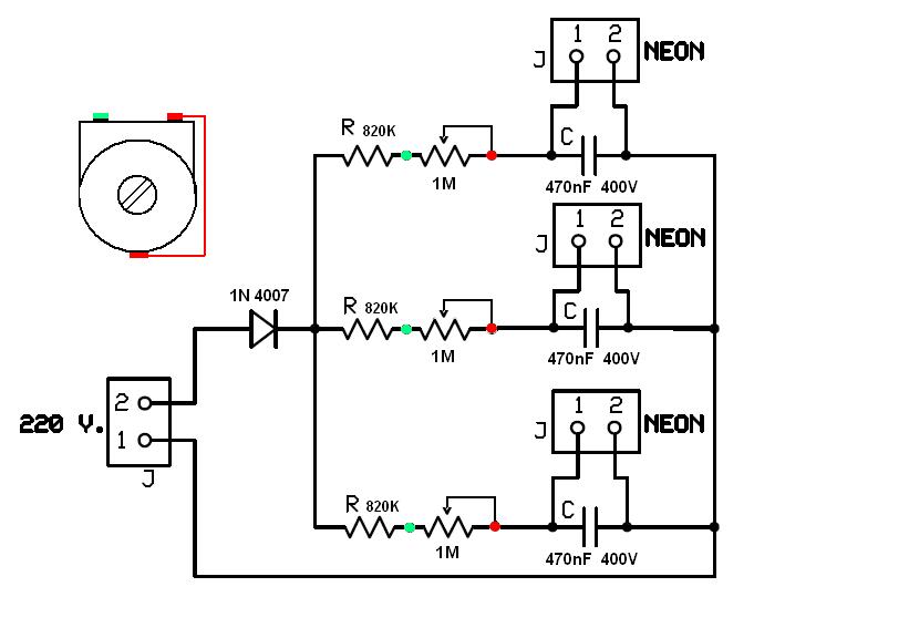
ROM, el material necesario es:
1 - diodo 1N4007
3 - resistencias de 1/4 de Vatio y el valor de 820.000 Ohmes
3 - condensadores de poliéster de 470 nF a 400 Volts
3 - resistencias variables o trimmer del valor de 1Mega Ohmes (el resistencia variable si llama así o trimmer)
3 - bombillas neón
El esquema final es aquel indicado sobre y el trimmer regula la frecuencia
de parpadeo
Un saludo a los amigos del foro
-------
Aldo

Modificado por huésped extranjero 2/9/2011 11:41
Parte superior de la página Parte inferior de la página
141
Madrid
Hola huésped extranero

Entiendo que el esquema es el que se puso en el posts 214.

Un Saludo
Parte superior de la página Parte inferior de la página
220
Sicilia (ITALIA)
Hola ROM, sí es justo aquél, buen trabajo.
Aldo
Parte superior de la página Parte inferior de la página
386
Algeciras
Hola buenos día a todos, me gustaría saber si estos esquemas que explicais son también validos para 2 neones solamente o incluso mas de 3, o solo es apricable a tres neones nada mas. En el caso que también sean apricable a dos neones ¿los valores de los elementos son los mismos o se cambian?? Gracias.
Parte superior de la página Parte inferior de la página
Páginas: 1 2
Saltar al foro :
Buscar en este foro
Versión Impresa
Enviar un mail con el enlace a este tema

(Borrar todas las cookies grabadas por este sitio)
Ejecutándose MegaBBS ASP Forum Software
© 2002-2025 PD9 Software