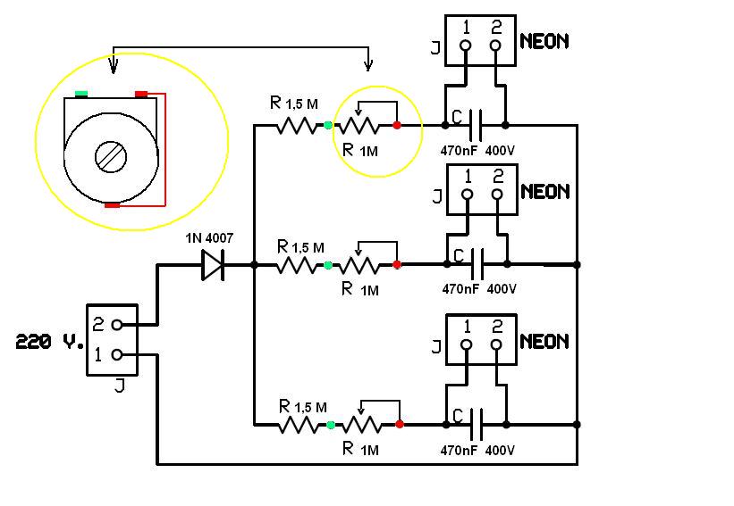
buenas foreros.he empezado a construir un controlador parpadeante de neones con vuestra ayuda,pero mi pregunta es si puedo usar un solo diodo 1N4007 para 10 reguladores o tengo que poner 2.como el que he visto ahi en el foro es para 5 controladores por eso pregunto.un saludo!