Has entrado como invitado. ( Entra | regístrate )
|
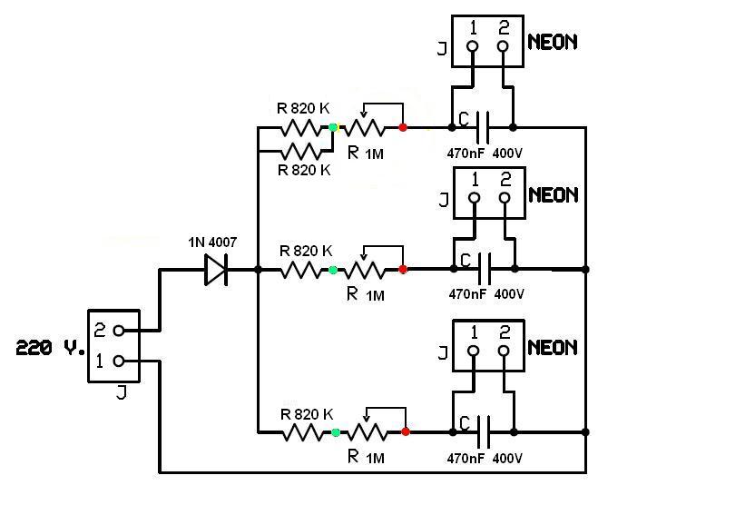
esquema 3 neones a 220.jpg (61KB - 244 descargas)
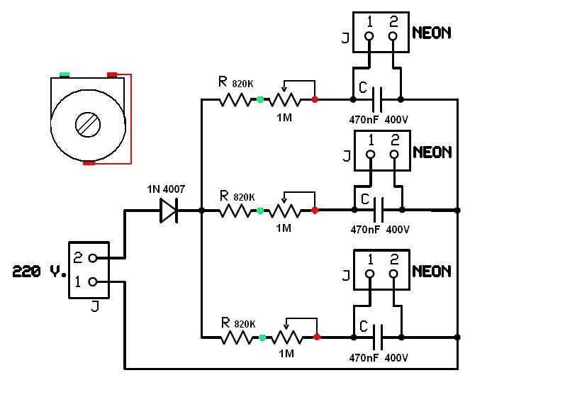
neon p 220RR.JPG (39KB - 281 descargas)
Da igual el orden de las resistencias, debe funcionar igual.
Saludos.
Te entiendo perfectamente. Existen lámparas de poco consumo, 5, 10W, incluso lámparas de led directamente a 220V, con casquillo miñón, que te pueden servir perfectamente para la iluminación del belén, intentarlo con lámparas incandescentes de 3, 5W con voltajes tan bajos no es aconsejable, debido a que tendrías que utilizar resistencias especiales con disipadores de calor para adecuar el voltaje....peor el remedio que la enfermedad.
Un saludo.
| Páginas: 1 2 |
| Buscar en este foro Versión Impresa Enviar un mail con el enlace a este tema |





