|
REGULADOR DE PARPADEO DE UNA BOMBILLA DE NEON.pdf (62KB - 3113 descargas)
intermitencia-3.pdf (7KB - 1019 descargas)
regulador 4 neones Model (1.pdf (14KB - 635 descargas)
neon puls_01.JPG (45KB - 463 descargas)
REGULADOR CADENCIA PARPADEO 4 NEONES.pdf (14KB - 891 descargas)
Maese cipri:
Te sugiero que la resistencia no la pongas a la salida del diodo sino en el otro "
polo
".
Los valores me parecen correctos; yo he cambiado el valor de las diferentes resistencias ligeramente, pero eso tu lo haces con el potenciometro, que te podrías ahorrar si haces lo que yo. Para mis tres neones je usado 2 de 390k y una de 470k ( pero ya sé que esto depende de cada neon).
Suerte con tu investigación y ya nos contarás.
Un saludo a todos
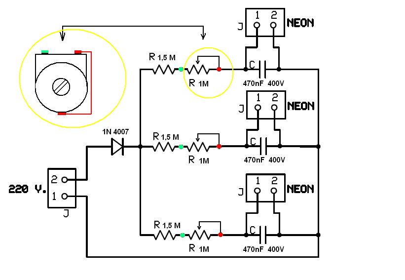
Tengo provisto a producir un nuevo esquema, que reconduzco a seguir, en cuánto los tiempos de bombilla al neón, utilizando anteriormente los valores indicados sobre el esquema general alegado, resultaron demasiado largos y por lo tanto no aceptables.
Los nuevos valores, son reconducidos en lo mismo precisando que el tiempo de puede ser cambiado, dentro de un ciertamente límite, regulando oportunamente la resistencia variable.
Por quien creyera oportuno disminuir ulteriormente la frecuencia de, puede aumentar el valor de las resistencias fijas llevándolas de los actuales 820K ohmes a 1 Mega
Hago presente que si las bombillas al neón de vosotros utilizáis llevan una resistencia de caída de tensión, éstas tienen que ser eliminadas.
Por quién no tiene experiencia y práctica en la realización de circuitos eléctricos, recuerdo que la instalación en cuestión trabaja a la tensión de red de 220 Voltios y por tanto, se ruega de hacer el máximo caso sea en la realización que en el empleo.
neon puls_01.JPG (41KB - 367 descargas)
cinco reguladores 2007-3-10 00000.JPG (88KB - 374 descargas)
control neones 2007-3-10 00000.JPG (61KB - 341 descargas)
control neones 2007-3-10 00001.JPG (58KB - 327 descargas)
control neones 2007-3-10 00002.JPG (55KB - 293 descargas)
control neones 2007-3-10 00003.JPG (53KB - 329 descargas)
control neones 2007-3-10 00004.JPG (58KB - 305 descargas)
control neones 2007-3-10 00005.JPG (50KB - 303 descargas)
control neones 2007-3-10 00006.JPG (57KB - 327 descargas)
control neones 2007-3-10 00007.JPG (54KB - 310 descargas)
control neones 2007-3-10 00008.JPG (46KB - 309 descargas)Por quién no tiene experiencia y práctica en la realización de circuitos eléctricos,....
No entiendo bien cómo se debe conectar la resistencia variable (por mi falta de conocimientos). Las dos patillas que señalas en tu esquema en rojo ¿deben unirse entre sí?.
Gracias por tu aportaciones y un cordial saludo
Usted, ha entendido muy bien. El polo relativo al cursor, caracterizado con el número 3, debe ser conectado indiferentemente a uno de los dos polos de la resistencia, caracterizado por los números 1 y 2, justo como evidenciado por la línea roja.
Te doy las gracias por tu atención.
Un cordial saludo.
Potenc_01.JPG (19KB - 306 descargas)
PICT0718.JPG (137KB - 279 descargas)| Páginas: 1 2 |
| Buscar en este foro Versión Impresa Enviar un mail con el enlace a este tema |





